你有「澳主管」嗎?
‧本文由 w28960138 分享 ‧
2006-09-29 ‧
顯示 3,203 次
‧
轉寄 22 次
‧
短評 6 篇
‧
你有「澳主管」嗎?問題不大!我們公司針對六年級生做過近上百次於不同企業的「內部顧客」意見調查,發現同仁離職最大原因並不是大家所想的薪資或員工福利(是第二原因),頭號殺手竟然是「主管太爛」,可見主管的威力有多大。但不管你在哪家公司任職,遇見「顧人怨」的主管在所難免,「離職」當然可以甩掉這位主管,但難保你下一個主管不會更爛。所以與其不停的換工作,不如練好功夫來面對主管,才是一勞永逸的做法。
練好此功夫可保身、可健身、可強身好處多多,但此功夫亦分三級來練:
1. 初級班是保身,讓自己不會與主管強幹起來,至少可以明哲保身。
2. 中級班是健身,讓自己能和主管和睦相處,不管是相敬如賓,還是貌合神離,至少你不會成為他的眼中釘,對你的印象也還可以。
3. 高級班是強身,讓自己和主管不但相處融洽,他會十分賞識你,而你可以將他變成你的忠誠顧客,讓他覺得「沒你我會死」,讓你成為無可取代的。
練好EQ,你第一個重要顧客便是主管,他同時也是為你的品牌價值第一個打分數的人,所以當然要好好服務他囉!(不是拍馬屁,那太沒品了!)我的教戰守則還是最簡單的「3W1H」。
Why?為什麼他不喜歡你?
先找出為什麼這位主管顧你怨的原因,或是研究為什麼他不喜歡你的原因。
再想想看這兩種原因有無解?例如台灣某教父級CEO,聽說他年輕時脾氣極為急躁,若是有同仁做的報告不符合他的要求,他不是劈頭大罵一頓,便是將同仁嘔心泣血做的報告當面直接丟到地上。如果你在他手下做事,你便要認知不管你喜不喜歡,他都不會因為你改變,套句老話說:「Take it or leave it!」
Where?你哪裡出了錯?
到底哪裡會惹毛他?需要研究主管的特質是他有無特殊忌諱或厭惡處,你才不會誤踩地雷,顧他怨。例如前面提及的CEO最重視「精準」,所有的報告、所有的數字都要精準無誤才行。或是主管個性很急,你做事就千萬別三拖四拉;他痛恨同仁遲到,你就要儘量準時上班。如他討厭同仁上班時間講私人電話,你若還是在他面前與朋友用電話高談闊論,那便是白目。
When?什麼時候開口較好?
觀察他什麼時候比較好說話?什麼時候不要去招他惹他?有的主管一大早有「起床氣」臉色不佳,你若沒急事就等稍晚再請教他;如果你看他開完會後臉色沉重,有可能被老總K過,你當然不要去跟他說想要請三天假囉!
How?如何面對他?
面對你的主管,你得學會藏氣,因為你在他面前表現你的怒氣只會將你們關係弄得更僵。你同時得學學管住你的怒氣,不論誰是誰非,「以下犯上」你都很難站得住腳,中外皆然。若是你們對某事意見有分歧,要表現你的怒氣還不如婉轉表現你的觀點,而據理力爭,你的態度可以堅定,但是口氣一定要有禮貌,否則你的「據理力爭」會變成「無理取鬧」,你的「專業意見」會被解讀為「自大狂妄」。當然你也會生氣,那你便要採用第24章所談的排氣法,去排解自己的怒氣怨氣。
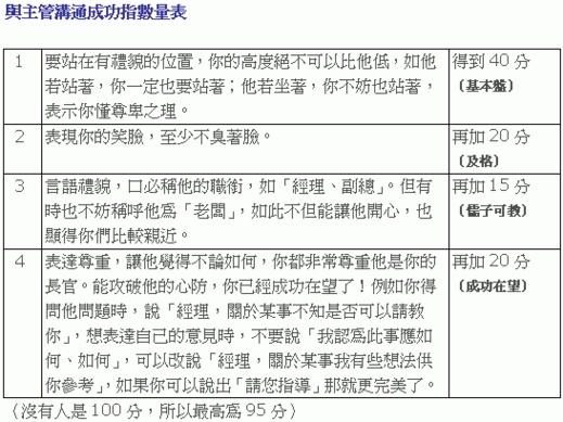
面對顧你怨的主管時,給你一個溝通成功指數量表,請見圖表。
你只要做好這四個簡單的動作,然後會藏氣,會管氣,那你就可以將那個澳主管變成你的忠誠顧客了!別忘了,主管是你最重要的顧客,你若是不與他建立好關係,你的日子也不會太好過,不管他有多顧你怨,記得中國的古老話語:「冤家宜解不宜結」。
|
Wendy姐的碎碎唸
當你說主管是「澳洲碩士」,也要先檢討自己會不會是「澳洲博士」呢?
0.00
0 votes
1
3
5
7
9
請按數字進行評分
請以1~9的評分代表由負面到正面的感受,統計數據將決定資訊的參考價值。謝謝!
|
關鍵字建檔說明
|
顯示/隱藏
列印
列印提示
- 您可以點擊右方的「顯示/隱藏」鏈結來隱藏不相關的內容。
- 內容確認後,點擊右方的「列印」鏈結或瀏覽器之列印鍵即可。
- 完成後,顯示被隱藏的內容即可繼續瀏覽。
| jun
哈~~ 有道理..... | |
| 寧瞳
於 2006-09-29 08:16:17 說 喝~~說的好,對即將出社會的我剛好受益良多 | |
| 蛇蛇= 謙虛~謙虛~謙虛 =
感謝分享~ | |
| 短腿賤貓= 忠於感覺 做自己 =
於 2006-10-04 18:30:07 說 嗯嗯`言之有理~ | |
| point
收藏起來 | |
| kuni
趨吉避兇的好方法~~!! | |


